本文围绕红细胞、白细胞、血小板及中性粒细胞抗原基因分型的临床检测需求及已有IVD产品特点展开。
本文围绕红细胞、白细胞、血小板及中性粒细胞抗原基因分型的临床检测需求及已有IVD产品特点展开。 着重回答:为什么血型基因分型 IVD 产品仍需国产突破? 01

血型鉴定是临床输血和移植医学的基石,其核心目标是确保血液成分输注的安全性与有效性,以及移植物植入的成功率。传统的血清学检测技术基于抗原与抗体的特异性反应,在过去一个多世纪里构成了血型诊断的常规体系。
然而,该技术自身在实际应用过程中仍存在局限性:
以红细胞血型抗原检测为例,临床常规采用ABO/RhD相容血液。但面临以下问题:
仍有2%-5%的受血者会产生针对其他血型抗原的同种免疫反应。绝大多数具有临床意义的红细胞抗原仍缺乏商品化检测试剂,使得精准鉴定与相容性匹配面临挑战。
血清学方法对于变异抗原或弱抗原的检测困难。例如:我国人群(黄种人)中的 RhD 变异型与欧美人群有较大差异。在RhD阴性表型中,DEL 表型群体中约96.7%个体的分子遗传背景为RHD*01EL.01(c.1227G>A) ,该等位基因所致的 DEL 血型是东亚和东南亚在内的亚洲人群所特有,要明确检测者是否为“亚洲型”DEL,必须通过分子生物学检测。
镰状细胞病患者等长期输血患者同种免疫风险高达17%-43%,但该类人群因长期输血而存在的供受者细胞嵌合现象会导致混合视野,干扰结果判读。
……
上述挑战在精准医疗时代愈发凸显,推动着检测技术范式的转变。基因分型技术以其高准确性、客观性和解析复杂遗传多态性的能力,正日益成为血清学方法至关重要的补充乃至替代手段。
这一转变涵盖了所有重要的血细胞抗原系统(详见附录一):
在红细胞领域,基因分型能够直接解析抗原编码基因的多态性,解决了以上血清学面临的试剂匮乏和结果模糊等难题;
在人类白细胞抗原(HLA)分型中,基因分型技术因其能精准识别高度多态性的HLA等位基因,成为造血干细胞移植和器官移植中组织配型的“金标准”;
同样,对于人类血小板抗原(HPA)和人类中性粒细胞抗原(HNA),由于难以获得高质量的特异性抗血清,基因分型也成为鉴定这些抗原、诊断相关免疫性疾病(如胎儿新生儿同种免疫性血小板减少症FNAIT、输血相关急性肺损伤TRALI)的方法学演进方向。
因此,从红细胞到白细胞、血小板及中性粒细胞,基因分型技术都是实现精准输血医学和移植免疫的重要方法。
它不仅能够弥补血清学的缺陷,更能通过高通量、标准化的检测,为临床提供更加全面的血型基因型信息,从而提升患者诊疗水平,有效预防输血不良反应和移植排斥反应。
02
1、红细胞血型基因分型(HEA)
目前,国内已有 3 款产品获批,主要关注ABO血型(2款)及RhD基因分型(1款)。(表一)
表一 NMPA批准的红细胞血型基因分型产品

从不同角度看,当前该领域试剂产品仍有待升级的点包括:
从技术方法上看,当前获批的产品采用了PCR-SSP(PCR-sequence specific primer,序列特异引物聚合酶链反应)及基于qPCR的高分辨率溶解曲线法,前者为低通量检测产品,后者为中通量检测产品。
尚无基于NGS技术、基因芯片、悬浮阵列、质谱等更大通量技术的IVD产品,检测通量仍有进一步提升空间。
尚无血型基因检测“金标准”方法,即PCR-SBT(PCR-sequencing based typing, 基于测序分型的聚合酶链反应)检测产品获批。
三款产品均主要用于定性检测,无法实现定量。
从检测靶标上看,当前获批产品的检测靶标集中于ABO血型及RhD血型,尚未覆盖其他有临床意义的血型系统,检测靶标仍有进一步提升空间,难以用于解决部分难以获得试剂抗体抗原的检测问题(如Dia/Dib抗原,Yta/Ytb抗原,Coa/Cob抗原等)。
相比之下,如FDA批准的BioArray Immucor PreciseType™ Human Erythrocyte Antigen Molecular BeadChip Test,可同时检测Rh, Kell, Duffy, Kidd, MNS, Luthern等11大血型系统35种人类红细胞抗原相关的24个多态性位点。
从产品便捷度看,根据公开资料,目前的3款获证产品,都是采用了独立的样本孔分别扩增,对于操作的便捷性、结果判断自动化等方面,仍存在挑战。
因此,无论从检测通量、检测准确性、检测靶标及检测便捷度上,国内获批的红细胞血型基因检测产品均有进一步提升的空间。
从各上市公司财报看,目前尚未见国内上市企业有相关在研产品。
2、人类白细胞抗原基因分型
目前,国内已有 8 款产品获批,涉及 3 个公司。(表二,未纳入HLA特定位点检测产品)
其中5款产品来自中国台湾企业德必碁生物科技股份有限公司(在厦门建有分公司),2款产品来自美国望岚达公司(赛默飞旗下子公司),国内(不含香港、澳门特别行政区和台湾地区)仅天津市秀鹏生物有1款产品。
表二 NMPA批准的HLA基因分型产品

从检测方法看,望岚达公司有2款检测产品,分别采用PCR-SSP法和序列特异性寡核苷酸探针法(PCR-SSOP),可实现HLA基因分型低、中、高分辨率检测,从其说明书看,可支持特定等位基因分辨率检测。
德必碁生物采用金标准方法PCR-SBT方法,以5款产品实现HLA全面分型,作为金标准方法,该系列产品理论可实现高分辨率、超高分辨率和等位基因分辨率检测。
国内企业天津市秀鹏生物的检测产品以PCR-SSP为检测方法,相比之下仪器成本更低、检测时间更短,但检测通量较低,且只能进行低分辨率检测。
因此,尽管国内已有多款产品以LDT形式在院端运行。但是,对于IVD产品,除外进口产品及中国台湾准入产品,国内仅有1款产品获批,且难以实现高分辨率、等位基因分辨率检测,仍需更多,更精准的检测产品。
此外,国内企业北京博富瑞基因诊断技术有限公司代理的GeneDx公司Excellerator及IMMOCOR公司SSO系列HLA分型检测产品,也是国内HLA分型检测市场的主要产品之一。
在研产品方面,2024年9月13日,江苏伟禾生物科技有限公司人类白细胞抗原(HLA)基因分型检测试剂盒(荧光PCR法) 进入创新医疗器械特别审查程序,用于检测人类全血样本中白细胞抗原HLA-A、B、C、DRB1、DQB1位点的基因分型。
参照伟禾生物官网信息,该产品可能结合Taqman探针技术和扩增阻碍突变系统设计特异性引物与探针,对HLA基因进行定性分析检测,应当可给出低、中分辨率结果。
同时,根据上市公司财报披露,康为世纪已取得基于纳米孔测序的HLA超高分辨率分型相关专利,并已有产品推出。
迪安诊断正进行HLA 二、三代检测产品开发,并已完成二代产品开发,产品性能对标富博瑞。
3、人类血小板及中性粒细胞抗原基因分型产品
国内尚无血小板及中性粒细胞抗原基因分型检测产品。
对于血小板抗原基因分型检测,国外公司,如Grifols公司旗下的Progenika Biopharma, S.A. 公司的BLOODchip® ID系列检测产品,可支持对HEA、HLA、HPA开展分型检测。
其中,其血小板抗原基因分型检测产品ID HPA XT获欧洲IVDR认证,可对HPA-1至HPA-11,HPA-15共计12种人类血小板抗原涉及的13个多态性进行检测,可在4 h内(人工操作30min)完成检测,用于管理与免疫相关的血小板输血不耐受性患者。
根据上市公司财报披露,康为世纪已推出基于纳米孔测序的HPA分型检测产品。
尚未见国内外有人类中性粒细胞抗原基因分型检测产品,实验室自建检测(LDT)应是国内外该类产品当前服务临床的主要形式。
03
从产品特点看:
HLA基因分型已成为造血干细胞移植和器官移植中的基石检测技术,在临床应用较成熟。尽管已有相关NGS, TGS的LDT检测产品,但在获批的IVD产品中,国内(不含香港、澳门特别行政区和台湾地区)仅有1款产品,且难以实现高分辨率、等位基因分辨率检测,仍需更多,更精准的检测产品,以实现商业化产品的国产替代。
HEA基因分型目前仍主要作为血清学检测的补充检测方法,在特定领域发挥着不可替代的作用。国内已有3款IVD产品,但无论从检测通量、检测准确性、检测靶标全面性及检测便捷度来看,仍有较大的提升空间。
HPA基因分型是输血前免疫检测的重要组成部分,在血小板输注无效症检测、血小板献血者资料库建设等领域发挥重要作用,国外已有商业化产品,但国内仍缺乏相关IVD产品。
HNA基因分型主要在输血相关急性肺损伤诊断中发挥作用,目前尚未见国内外有产品获批。
近年来,针对HLA, HEA, HPA 基因分型相关的标准、行业规范、指南及专家共识陆续发布(附录二),伴随着国内移植医学、输血医学的不断进步,以及移植病人数量的增加,仍需更多、更精准的HLA, HEA, HPA基因分型IVD产品,以满足临床检测需求。
同时,不可忽略的是,与欧美人群相比,我国人群血型基因型分布情况存在差异。例如,除上文提及的Rh血型差异外,在MNS 血型系统中,Mur抗原在白种人中较少见,但在亚洲人群中尤其是在东南亚地区却有较高的表达频率。在HPA方面,黄种人主要是HPA4,西方人则更多为HPA1及2。
这种不同人群血型基因型的差异,也决定了我国难以通过快速进口国外相关检测产品来满足此类临床检测需求。这更加凸显了在血型基因型检测中实现国产突破的重要性。
另外,在同步检测多种抗原需求的推动下,开发联合检测HLA, HEA, HPA, HNA的平台及产品也是差异化竞争思路。
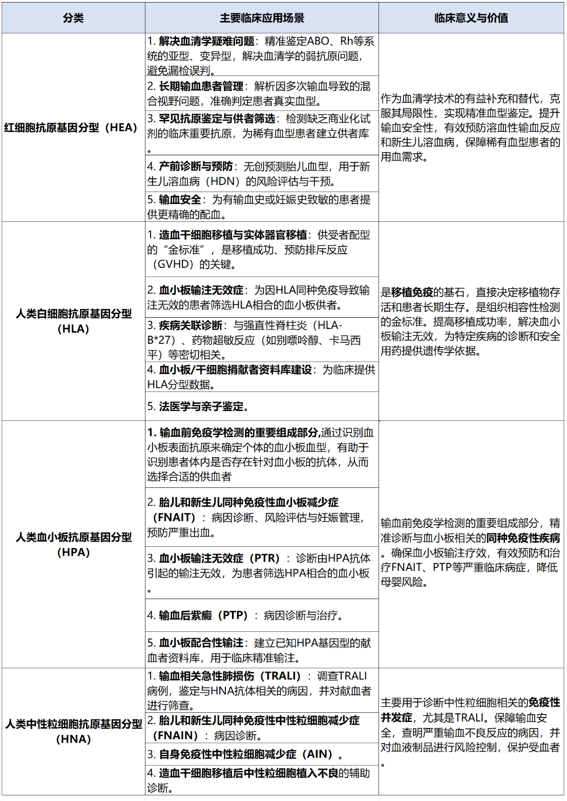
附录一 不同血型基因分型的应用场景与价值

附录二 近年来国内发布的血型基因分型相关标准、指南及共识

其他参考文献:
[1]Gleadall NS, Koets L et al. Array genotyping of transfusion-relevant blood cell antigens in 6946 ancestrally diverse study participants. Blood. 2025 Sep 18;146(12):1511-1524.
[2]杨成民 刘进 赵桐茂 中华输血学(第 2 版)
[3]沈金宇等,血小板血型检测技术研究进展 中华检验医学杂志 2025 年8 月第 48 卷第 8 期

发表评论 取消回复