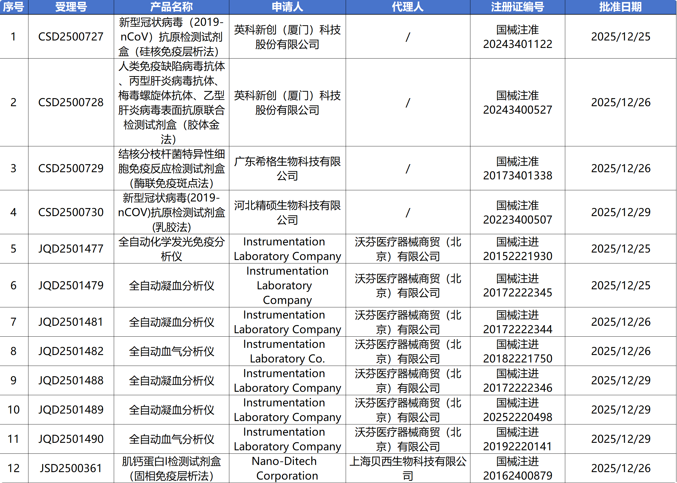
12月30日,国家药监局审批通过了118个医疗器械,其中有32个IVD新品获批上市,12个IVD产品变更注册。


12月30日,国家药监局审批通过了118个医疗器械,其中有32个IVD新品获批上市,12个IVD产品变更注册。



赞
收藏
12月30日,国家药监局审批通过了118个医疗器械,其中有32个IVD新品获批上市,12个IVD产品变更注册。


12月30日,国家药监局审批通过了118个医疗器械,其中有32个IVD新品获批上市,12个IVD产品变更注册。



发表评论 取消回复