国家医保局11月20日发布《放射检查类医疗服务价格项目立项指南(试行)》,参考2023年版医疗服务项目技术规范,将现行放射检查类价格项目映射整合为26项,供各省医保局参考。

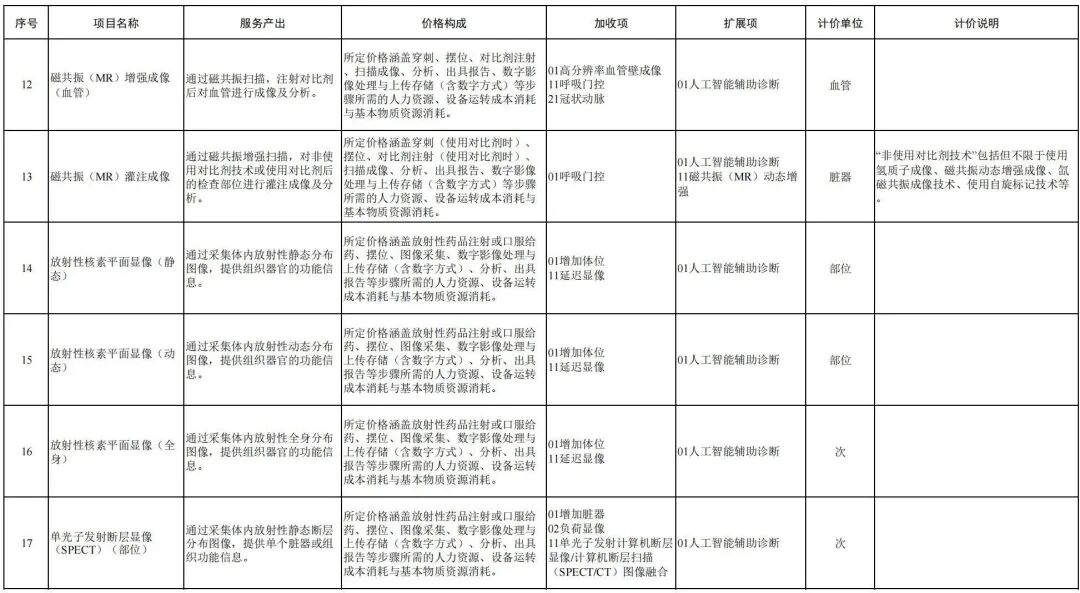
国家医保局在发布《放射检查类医疗服务价格项目立项指南(试行)》的官方新闻稿中,用真挚的感情、通俗的话语,对这个指南进行了阐释,医保局说:CT、磁共振、X光是大家看病住院最熟悉的检查项目,“检查多、检查贵、检查重复”也是群众反映集中的问题。近日,国家医保局印发放射检查类价格项目立项指南(试行),统一整合规范现行放射检查项目,让放射检查项目立项更清楚、收费更明白,也将推动放射检查价格趋于合理。放射检查类立项指南统筹考虑不同项目在成像技术、部位难度、对比剂引入等维度的差异,分类整合,层层递进设立项目。首先按成像技术分为X线成像、计算机体层(CT)成像、磁共振成像、单光子/正电子显像等类别;其次,在计算机体层(CT)成像、磁共振成像中根据是否引入对比剂、是否形成动态图像等,设立平扫、增强、灌注成像等项目;最后对于血管等检查难度较高部位单独立项,在考虑项目兼容性同时,体现特殊部位的特殊难度。需要说明的是,磁共振是利用磁场和电波来生成人体内部图像的检查技术,不具备放射性,但主要在医院放射科开展,基于分类惯例,在放射检查类项目中一并给予规范。在放射检查项目中,检查设备差异是绕不开的话题。以CT平扫为例,随着技术发展,CT设备排数已经从16排、64排逐步提高到128排、256排等。通俗来说,检查设备排数越多,扫描结果也就“切得越薄”,呈现更加清晰的成像效果。与此同时,这也带来了更高的设备价格和医疗机构更多的收费立项诉求,部分地区根据排数增多,叠加收费,造成了新一代设备检查价格降不下去,老一代设备检查价格“降了白降”。为减少价格项目与检查设备绑定,立项指南坚持服务产出导向的基本原则,立项不再紧跟设备参数走,而是跟着检查效果走,将关注点聚焦在检查精度上,普通CT检查不再按排数确定收费标准,而是对扫描层厚<2mm的“薄层扫描”设立加收项,在满足临床检查收费需求的同时,根据服务产出体现设备迭代后在检查精度方面的差异。随着人工智能技术(AI)的发展,人工智能技术与医学影像的结合成为近年医疗领域的重要发展趋势。例如,人工智能技术基于大量历史病例的学习,能够辅助医生快速识别肺部CT图像,识别出小结节,甚至是微小结节,有助于提高医生诊断的准确性和效率。目前,人工智能技术在临床实践中一定程度上起到辅助诊断或提高效率的作用,但还无法替代医师诊断,在尚无独立的医疗服务产出、辅助诊断质量效用难以确定的情况下,在已收取诊断相应项目检查费用后,不宜单就人工智能辅助诊断再向患者额外收费。对此,为支持人工智能辅助诊断进入临床应用,又防止额外增加患者负担,立项指南在放射检查类主项目下统一安排“人工智能辅助诊断”的扩展项,也就是说医院利用人工智能进行辅助诊断的,执行与主项目相同的价格水平,但不与主项目重复收费,体现了以医疗服务产出为导向的价格政策取向,与其他行业一样,也体现了人工智能技术在提质增效方面的功能定位,而非增加成本的作用。近些年,随着存储手段进步,保存查阅检查结果不再依赖实体胶片,通过检查结果上传“医保云”等方式,个人可以在手机端免费获取,同行和医保部门可以在云端直接调取,这种观念已深入人心。立项指南吸收部分地方实践经验,将数字影像处理、上传与云存储纳入放射检查的价格构成,也就是说,检查结果上传至云端,实现患者可通过便捷方式阅读本人检查资料、同行可跨地区跨机构调阅检查资料、医保部门可核查已上传的检查资料,是检查行为的完整体现,是医保部门开展检查的重要依据,也是同行跨地区跨机构调阅,形成检查结果共享互认的基础条件。如医疗机构无法做到检查影像云存储的,就需要减收一定费用。可以大胆预想的是,经过一段时间之后,随着共享观念的不断深入,如果一项检查检验结果不可上传、不可共享、不可核查,可能会大幅贬值,甚至被医保拒付。云影像在价格项目中予以明确,将促进医疗机构补齐云影像服务供给短板,助力跨地区跨医院的检查结果共享互认。此外,立项指南统一将实体胶片从项目价格构成中剥离,由患者按需选购,实体胶片实行零差价销售,不捆绑收费。过去,一些地方将实体胶片的费用打包在检查项目的价格中,患者在交检查费时已支付了胶片费用,打印了往往也用不上。随着数字影像技术的进步,影像信息的存、传、阅已可以脱离实体胶片。江苏等省份率先将实体胶片与检查价格解绑,患者需要胶片就付费,不需要就不付费,有些医院还贴心地把扫码付费的功能设置在自助打印设备上,把选择权完全交到患者自己手上。过去,我国大型设备检查市场大多被少数厂商占有,定价权牢牢控制在少数厂商中,项目价格中设备折旧费用占比达到30-50%,这也成为医疗机构高定价的主要原因。近年随着更多企业进入这个领域,检查设备整体研发水平进步,市场竞争更为充分,采购价格呈下降趋势,由千万元级下降到百万元级,不仅给医疗机构提供了更多质优价宜的选择,也为检查价格回归合理提供有力支撑。国家医保局将指导各省加快对接落实放射检查类价格项目立项指南,在制定省级基准价格时关注大型检查设备真实采购价格下降趋势,合理下调放射检查服务价格水平,促进检查结果互认,减轻群众看病就医负担,鼓励通过提供更多技术性医疗服务获得增量收入。国家医保局印发《放射检查类医疗服务价格项目立项指南(试行)》编制说明:为贯彻落实《深化医疗服务价格改革试点方案》,推进全国医疗服务价格项目规范编制工作,按照“成熟一批、发布一批”的工作思路,近日国家医保局编制印发《放射检查类医疗服务价格项目立项指南(试行)》,参考2023年版医疗服务项目技术规范,将现行放射检查类价格项目映射整合为26项,供各省医保局参考,结合实际做好对接落实,制定全省统一的价格基准,由具有价格管理权限的统筹地区对照全省价格基准,上下浮动确定实际执行的价格水平。

来源:综合国家医保局官网和多个媒体整理。


发表评论 取消回复